火山引擎DataLeap:更强的数据目录搜索能力,做到一步找数
随着数据管理变得更加复杂,元数据的重要性呈指数级增加。如今,Data Catalog(数据目录)被看成是元数据管理的最佳工具,而一个通用的Data Catalog平台,通常包含元数据管理,搜索,血缘,标签,术语等功能。其中,搜索是Data Catalog的入口功能,承担着让用户“找到数”
更新日期:2023-01-18
来源:系统之家
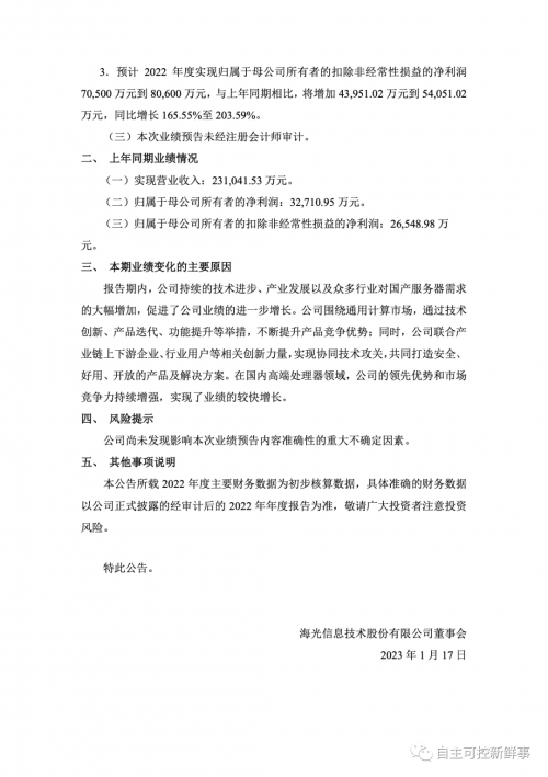
2023年1月16日,海光信息发布《2022 年度业绩预告》的公告。
2022年业绩持续高增长,验证公司的领先市场地位
公司发布2022年业绩预告,预计2022年实现营收50.1亿元至53.6亿元,同比增长116.84%至131.99%;归母净利润7.53亿元至8.52亿元,同比增长130.20%至160.46%;扣非后归母净利润7.05亿元至8.06亿元,同比增长165.55%至203.59%。我们认为,公司业绩的持续高增长,验证了我国信创产业的高景气度,以及公司在国产高端处理器领域的强大竞争优势和领先市场地位。
对X86架构实现独立迭代和升级,供应链持续改善
(1)产品自主迭代能力:根据公司2022年11月30日投资者交流纪要,公司已完成对x86架构的消化、吸收,并具备了独立完成后续技术迭代和产品升级的能力。目前,公司已独立实现了海光三代产品的开发和商业化应用,海光三号将是2023年公司销售的主力产品。
(2)供应链风险:近年,国际形势不明朗,美国持续升级对我国半导体产业的管制举措,对我国半导体产业造成一定影响。根据公司2022年11月30日投资者交流纪要,公司积极应对相关问题,目前公司生产经营一切正常,并针对外部情况变化制定了预案。展望“十四五”期间,随着我国半导体、信创等产业支持政策陆续落地,国内半导体产业的材料、设备和技术等综合实力持续提升,我们认为,国产半导体成熟制程和先进制程的自主化能力均有望得到改善,供应链风险有望减弱。
海光处理器份额领先,将受益于信创产业加速成长
(1)海光市占率:根据采招网披露,我们外发《“三维度”验证信创加速》报告整理,2022年10月,中国移动完成2021-2022年PC服务器集中采购第二批次标包1-9的招标,其中,国产CPU合计占比40.89%,海光占比23.79%,鲲鹏占比 17.10%。12月,中国建设银行披露国产芯片服务器采购项目,海光芯片服务器中标金额1.58亿元,排名第二。运营商和金融等行业国产服务器招投标中,海光份额持续领先。
(2)信创产业加速:根据我们外发的报告《关注央国企信创“台账”陆续发布》、《“三维度”验证信创加速》,我们从政策、需求和供给等方面验证了信创产业加速趋势,2022年12月,二十大报告、中央政治局会议、中央经济工作会议等均重点强调“科技自立”,信创政策战略高度明显提升。预计2023Q1,央国企信创“台账”或将陆续出台,行业招投标订单将落地,或进一步催化信创行情。
火山引擎DataLeap:更强的数据目录搜索能力,做到一步找数
随着数据管理变得更加复杂,元数据的重要性呈指数级增加。如今,Data Catalog(数据目录)被看成是元数据管理的最佳工具,而一个通用的Data Catalog平台,通常包含元数据管理,搜索,血缘,标签,术语等功能。其中,搜索是Data Catalog的入口功能,承担着让用户“找到数”
火山引擎ByteHouse助力大地量子精准、高效预测天气
伴随着气象技术的发展以及城市气象设施的完善,气象监测服务能力在不断提高,实现短期甚至中长期的气象预测成为可能。短期、长期的天气形势预测,不仅能帮助相关行业、有关部门针对性地进行极端天气防范准备,降低气象灾害带来的影响;还可以提升对风力、水力等可再生能
ISC 2023技术高峰会召开,赛博昆仑创始人郑文彬分享网络空间对抗新观点
8月9日,第十一届互联网安全大会(ISC 2023)AI新场景·安全新边界技术高峰会在北京召开。大会汇聚了业界专家学者、企业领袖和技术专业人员,分享AI新场景下前沿技术、创新产品及实践经验。赛博昆仑创始人兼CEO郑文彬受邀到会,并以“漏洞持久战”为题发表演讲,分享了包
登顶2023年上半年新能源汽车质量“榜一大哥”,极狐汽车用实力说话
近日,《2023年上半年新能源汽车质量排行》出炉,极狐阿尔法T、极狐阿尔法S分别以远高于平均值的绝对优势,成为“新能源中型SUV”与“新能源中大型车”两个细分榜单的“榜一大哥”,印证着国产新能源汽车也能“开不坏”的事实。《2023年上半年新能源汽车质量排行》以中
新华·AIGC人才培优工程暨“数字人”产品发布会圆满举行
AI赋能教育,创新引领未来。8月8日,由中国广告协会融媒体工作委员会支持,中国东方教育集团主办,石家庄新华电脑学校、河北新华未来技工学校、中广AIGC产业发展联盟承办,北京中广华云智能科技有限公司、石家庄燕阵网络科技有限公司协办的新华·AIGC人才培优工程暨“数字人
那些把爱好当事业的人,最后怎么样了?
你选工作时,会选择喜欢的?还是大家眼里稳妥的“好工作”?在各种压力的“威胁”下,大部分人都会被迫选择后者。于是,“不喜欢现在的工作”,几乎成为了当代年轻人的通病。但今天,我们却见识到了两位执着于自我爱好的青年,一不小心就把兴趣玩成了事业,甚至完全转换了
央视关注抖音反网暴举措,一键防暴等功能被关注
近日,央视《法治在线》栏目报道了面对网络暴力,社会各界该如何联合治理的话题。节目对抖音平台在反网络暴力所做出的策略、产品、规范和倡议等进行了重点关注。报道称,抖音上线了一键防暴等功能,系统治理网络暴力现象,对网暴事件进行了积极预防和快速响应。超200万
第二代The Freestyle三星随享智能投影仪开启预约登记,快来解锁多重专属好礼
近日,第二代The Freestyle三星随享智能投影仪即将上市,三星商城已开启新品预约登记服务。8月1日至8月31日期间进行预约登记的用户可尊享腾讯视频VIP年卡、投影仪便捷式移动电源底座与Skin外壳多项专属好礼,赠品数量有限,先到先得。据悉,该款备受关注的新品将于9月1
合合信息借AI破解版面分析与还原难题 以科技创新解决实际应用
现阶段,文档的智能化处理是计算机视觉在产业中的重要应用方向,现阶段还面临着诸多挑战。合合信息敏锐的捕捉到其中的发展机会,并通过技术性创新积极推动在相关领域的落地。合合信息表示,随着OCR技术应用面的持续拓宽,复杂多变的版面、多样化的文本内容给文档的识别
火山引擎首发“会表演”的有声内容创作平台
近日,火山引擎正式推出有声内容创作平台。该平台历经2年研发,相较传统平台,其具备多情感演绎和自动化预测两大优势。据了解,多情感演绎上,有声内容创作平台的“声音超市”不仅提供70余款适配不同题材的精品音色,还可通过丰富的情感实现更精彩的演绎;自动化预测层面
蒙牛的“2049”:更绿色,更营养,更智慧
8月4日,蒙牛集团在呼和浩特举办了全球合作伙伴答谢会。此次盛会正值蒙牛集团成立24周年,以面向第二个百年奋斗目标2049年为时间节点,旨在回顾过去、展望未来,围绕乳业发展愿景进行深入研讨。出席本次活动的嘉宾涵盖了来自政府机关、行业协会、科研院所及高校等负责人,以
让战力更“9”!掠夺者 · 擎Neo全新配置i9 HX版火爆预售中!
掠夺者·擎Neo作为相当亲民的高端电竞本,自面世以来便受到玩家追捧,全系搭载英特尔13代酷睿HX发烧级芯片,性能狂野。而全新13代i9 HX的掠夺者·擎Neo如约而至,战力全面进阶,带来强大又亲民的i9 HX“战神之力”!HX发烧芯片,战力狂野掠夺者·擎Neo高端电竞本搭载英特
小天才旗舰Z9少年版即将上市!或成为中学生手表最佳选择!
针对未成年人这个细分市场,小天才通过深挖孩子的日常习惯,洞察青少年个性化需求,持续推出多款行业领先的电话手表。此前,小天才旗舰Z9正式上市,新品带来更强大的实时定位、更丰富的健康监测,设计工艺的升级也带来更多元的产品形态。在上一代产品小天才旗舰Z8上,小
蒙牛总裁五条锦囊畅享《奶业的世界2049》
8月伊始的蒙牛,可谓是双喜临门,蒙牛不仅迎来了24周岁生日,还迎来了家乡重磅盛事——在中国乳都呼和浩特举办的世界奶业大会。蒙牛总裁卢敏放在会上畅谈了《奶业的世界2049》。卢敏放笑言,2049年我们的新中国已经迎来了第一个百年,蒙牛也到了50岁的知天命之年,而我也已经
挑战传统:AEKE领跑新时代的健康运动
近年来,健身行业蓬勃发展,随之而来的是不断涌现的新兴品牌。在这激烈竞争的市场中,家居智能运动品牌AEKE以其独特的“轻力量运动体系”成为了行业的领跑者。不拘泥于传统,AEKE坚信轻力量是一种更有效的运动方式,并在市场上取得了显著的成功。AEKE的轻力量运动体系具备许