系统介绍
Win10 21H1 KB5003690补丁是微软最新发布的更新补丁,这次更新主要是将FlashRemovalPackage从机器中删除AdobeFlash,改进和修复了相关的问题,这里小编为大家带来KB5003690补丁离线更新包下载,有需要的快来下载吧!
更新强调
更新了一小部分用户在安装KB5000842或更高版本后游戏性能低于预期的问题。
更新了导致日语输入法编辑器(IME)在您键入时突然停止工作的问题。
更新了使用PIN登录失败的问题。错误消息是“发生了一些事情,您的PIN不可用。单击以再次设置您的PIN。”
更新了在某些情况下,当您按下控制器上的Windows按钮时,您会退出专属虚拟现实(VR)应用程序并返回WindowsMixedRealityHome的问题。
更新了导致某些屏幕分辨率的Windows任务栏上的新闻和兴趣按钮文本模糊的问题。
更新了Windows任务栏上的搜索框图形问题,如果右键单击任务栏并关闭新闻和兴趣,则会出现该问题。使用暗模式时,此图形问题尤其明显。
更新了可能会阻止您在启动或从睡眠状态唤醒设备后使用指纹登录的问题。
改进和修复
注意:要查看已解决问题的列表,请单击或点击操作系统名称以展开可折叠部分。
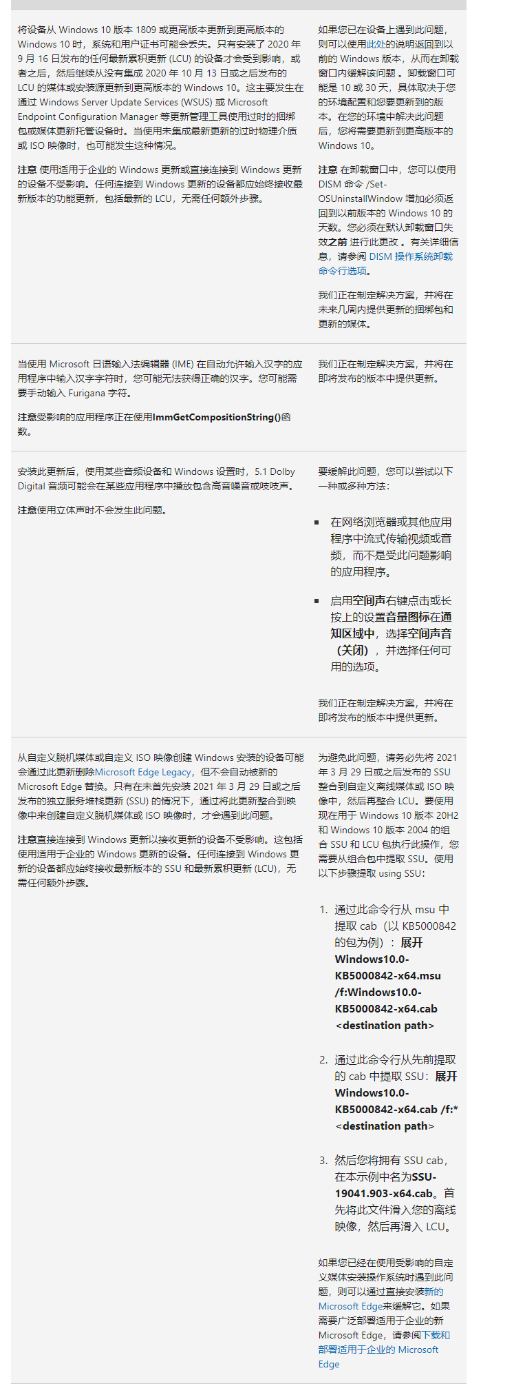
已知中更新的问题
相关版本
相关文章

