系统介绍
Win11 22H2 KB5025239(22621.1555)更新补丁官方版是一款优秀的系统补丁,该补丁不仅实现新的Windows本地管理员密码解决方案(LAPS)作为Windows 收件箱功能,而且也对服务堆栈进行了质量改进,本站提供最新的补丁下载。

更新日志
重要信息
此更新解决了 Windows 操作系统的安全问题。
改进
此安全更新包括作为 2023 年 3 月 28 日) 发布的更新 KB5023778 (的一部分的改进。 安装此 KB 时:
新增功能! 此更新实现新的 Windows 本地管理员密码解决方案 (LAPS) 作为 Windows 收件箱功能。 有关详细信息,请参阅 按热门需求:Windows LAPS 现已推出!
此更新解决了兼容性问题。 出现此问题的原因是不支持使用注册表。
如果安装了早期更新,则只会下载此包中包含的新更新并将其安装在设备上。
有关安全漏洞的详细信息,请参阅安全更新指南网站和 2023 年 4 月安全汇报。
Windows 11服务堆栈更新 - 22621.1550
此更新对服务堆栈进行了质量改进,服务堆栈是安装 Windows 更新的组件。 服务堆栈更新 (SSU) 可确保你拥有强大且可靠的服务堆栈,让你的设备可以接收和安装 Microsoft 更新。
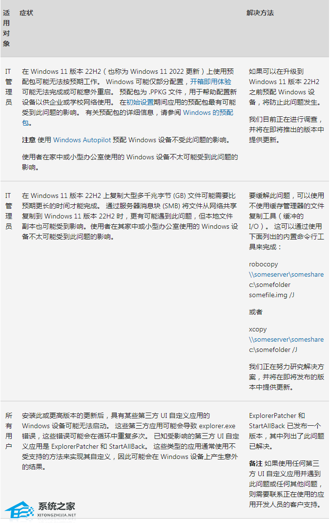
此更新中的已知问题

相关版本
相关文章