系统介绍
微软向Win11 23H2用户发布了最新的正式版更新补丁,本次更新修复了诸多安全问题,还包括 Windows 11 版本 22H2 中的所有改进。用户可以通过安装KB5033375补丁升级至最新版本22631.2861,这里为大家提供KB5033375离线补丁下载。

重要信息
此更新解决了 Windows 操作系统的安全问题。
改进
Windows 11 版本 23H2
重要: 使用 EKB KB5027397 更新到 Windows 11 版本 23H2。
此安全更新程序包括质量改进。 关键更改包括:
此版本包括 Windows 11 版本 22H2 中的所有改进。
此版本未记录其他问题。
Windows 11服务堆栈更新 - 22621.2567 和 22631.2567
此更新对服务堆栈进行了质量改进,服务堆栈是安装 Windows 更新的组件。 服务堆栈更新 (SSU) 可确保你拥有强大且可靠的服务堆栈,让你的设备可以接收和安装 Microsoft 更新。
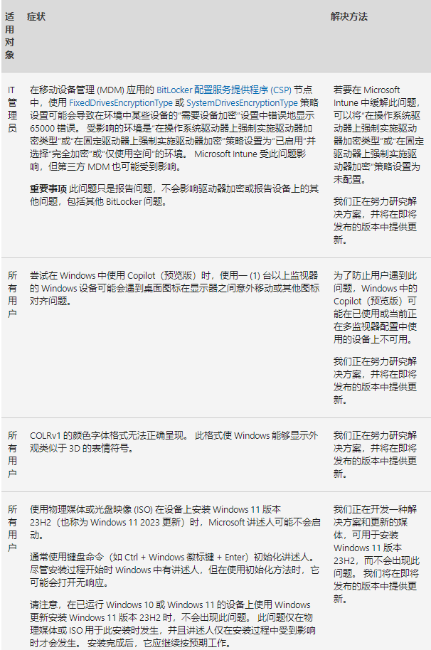
此更新中的已知问题

相关版本
相关文章