系统介绍
Win11 22H2 KB5033375补丁是微软发布的Win11 22H2正式版 12月累计更新补丁,此次更新本次更新修复了此前 Win11 版本中反馈、曝光的诸多安全问题,用户可以通过安装 KB5033375 补丁升级至最新版本,更新后 OS 内部版本号升至 22621.2861。

重要信息
此更新解决了 Windows 操作系统的安全问题。
改进
Windows 11 版本 22H2
此安全更新包括作为 2023 年 12 月 4 日) 发布的更新KB5032288 (的一部分的改进。 安装此 KB 时:
此更新对内部 OS 功能进行了其他安全改进。 此版本没有记录其他问题。
Windows 11服务堆栈更新 - 22621.2567 和 22631.2567
此更新对服务堆栈进行了质量改进,服务堆栈是安装 Windows 更新的组件。 服务堆栈更新 (SSU) 可确保你拥有强大且可靠的服务堆栈,让你的设备可以接收和安装 Microsoft 更新。
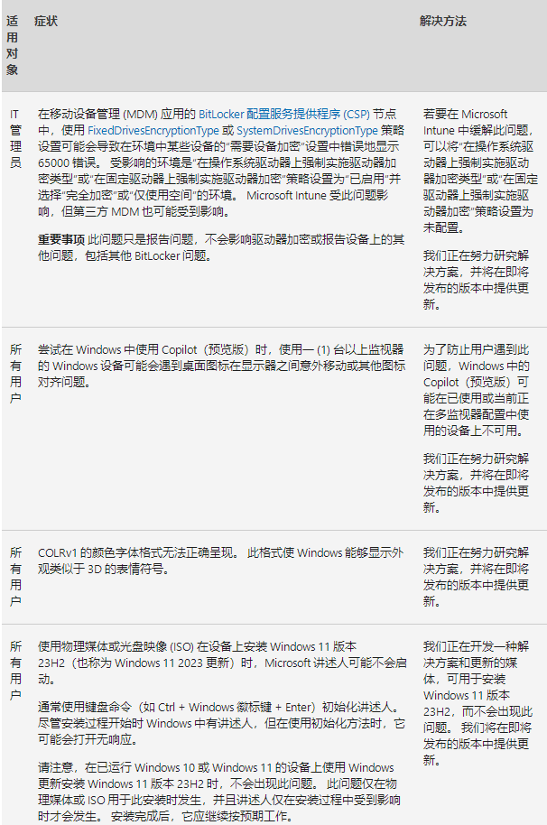
此更新中的已知问题

相关版本
相关文章